学者之声

学者之声

当前位置 :  网站首页 > 正文

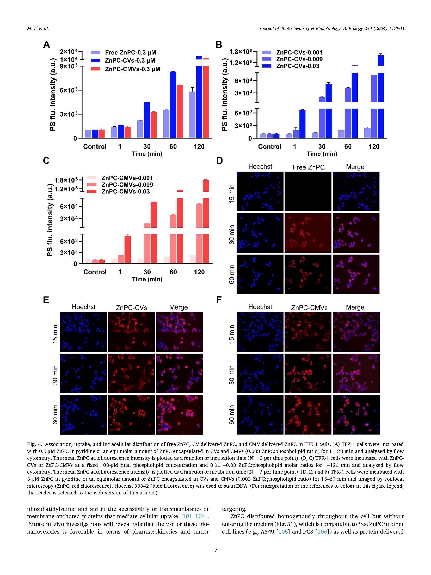
【论文】孙宏,Comparative analysis of whole cell-derived vesicular delivery systems for photodynamic therapy of extrahepatic cholangiocarcinoma

来源 :yl永利集团官网登录       作者 :      时间 : 2025-03-04    点击数:113  打印













友情链接:

Copyright 中国·yl3044(永利)集团有限公司官网主页登录-Home 版权所有  地址:浙江省嘉兴市广穹路899号(314001)  浙ICP备12033620号-2  浙公网安备 33049802000391号